bet365体育在线投注-bet365正规吗_庄闲和百家乐桌布_新全讯网xb112 (中国)·官方网站

搜索
你想要找的

當前位置: 首頁 / 新聞欄目 / 新聞熱點 / 正文

華東師大85項成果榮獲上海市第十七屆哲學社會科學優秀成果獎

2025年09月26日 卓越學術

  上海市第十七屆哲學社會科學優秀成果獎獲獎名單近日正式揭曉,全市共評選出獎項499項,其中學術貢獻獎4項、學術新銳獎19項、黨的創新理論研究優秀成果獎59項、學科學術優秀成果獎417項。

  華東師大85項科研成果榮登榜單獲獎總數穩居全市第二。其中,學術貢獻獎2項、學術新銳獎3項,一等獎19項,二等獎61項,多項核心獎項實現突破性進展,彰顯出學校在哲學社會科學領域“扎根實踐、服務需求”的鮮明特色與強勁實力。


|關鍵獎項中實現“多點領跑”


  華東師大學術貢獻獎實現新突破,獲獎2項,并列全市第一,標志著學校在民生保障與區域發展領域的研究獲學界最高認可。

  學術新銳獎展現“學科梯隊”的服務后勁,獲獎3項,全市排名第二。分屬中國語言文學、馬克思主義理論、應用經濟學三大領域,展現出學校文科科研人才梯隊“傳幫帶”成效,為長期服務國家戰略儲備青年力量。

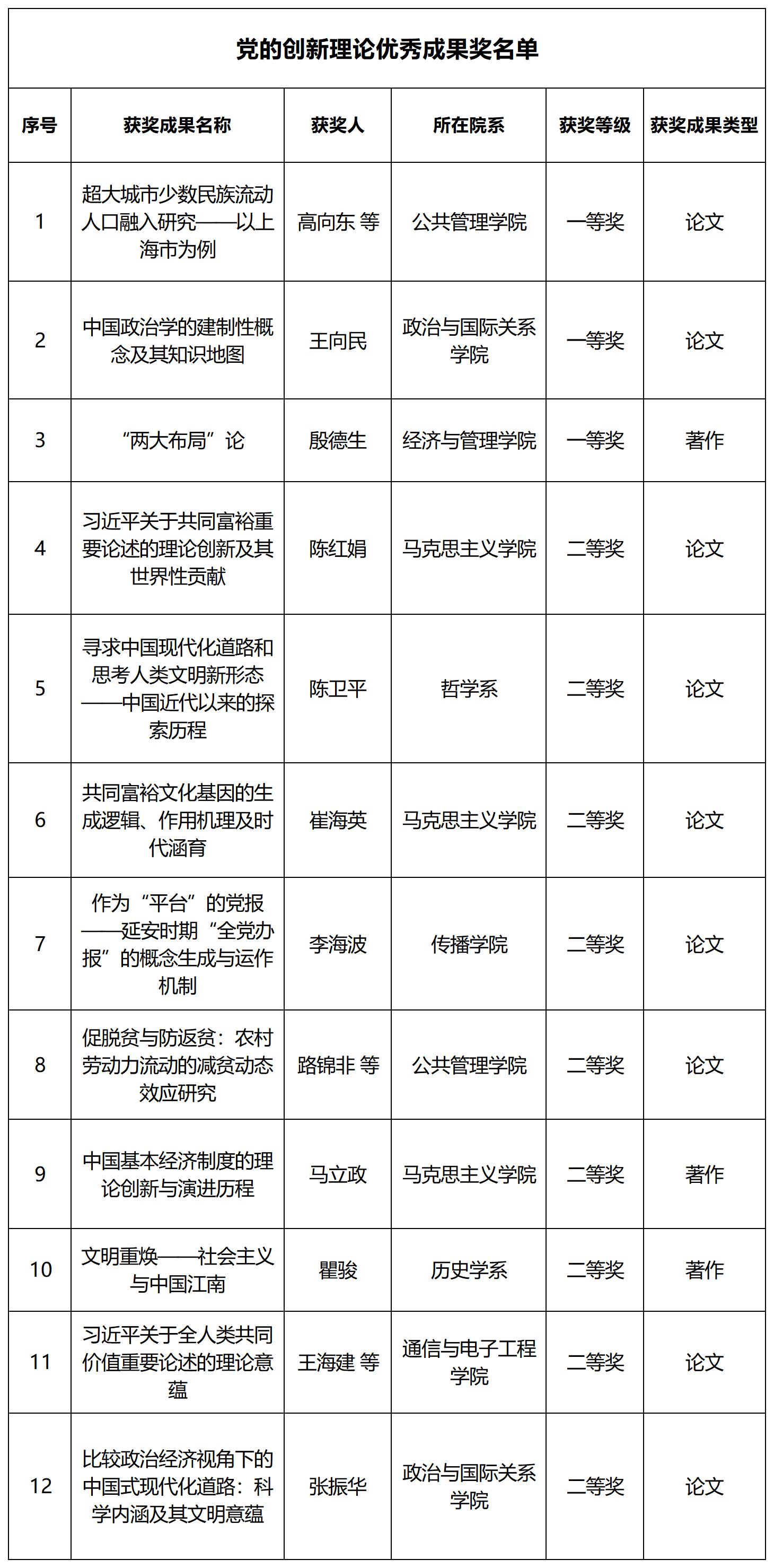
  黨的創新理論獎凸顯“理論落地”的精準度,與上屆相比,獲獎總數從8項增至12項,增長50%,其中二等獎數量位居全市第一。獲獎成果從不同學科領域,聚焦“重大理論闡釋”和“地方實踐轉化”,探索黨的理論傳播路徑,實現“黨的理論”與“上海實踐”的深度融合。

  華東師大85項獲獎成果的背后,是各學科院系立足自身定位,以“解決真問題、服務真需求”為核心的深耕實踐。


|優勢學科領跑,錨定核心領域服務戰略全局


  教育學繼續發揮華東師大強勢學科的優勢,斬獲16項學科學術優秀成果獎。獲獎成果直擊教育痛點,護航教育強國戰略,多角度提供實踐解決方案,推動教育學科理論創新,甚至轉化為上海乃至全國教育實踐的“施工圖”,服務教育強國建設。其中智能教育類獲獎成果更是精準對接《新一代人工智能發展規劃》與上海“智能教育高地”建設需求。

  中國文學領域獲獎10項(含2項一等獎),獲獎成果深耕文化根脈,服務國際文化大都市建設,以“文化傳承與創新”為核心,夯實中國文學研究的學術根基,豐富中國文學的研究路徑,為文化遺產保護與活化提供學術支撐,助力服務上海“國際文化大都市”的文獻資源建設。

  哲學領域獲獎7項(含2項一等獎),獲獎成果回應時代思想命題,筑牢理論創新根基,深化哲學基礎理論研究,為思想理論建設注入深度。這些成果既提升了學校哲學學科的學術影響力,更為社會思想共識凝聚提供理論滋養。

  歷史學領域獲獎5項(含2項一等獎),獲獎成果以“歷史經驗賦能當代實踐”為核心問題,形成“世界史鑒今、中國史鑄魂”的研究特色。


|特色學科補位,瞄準細分痛點精準服務領域需求


  公共管理領域獲獎成果聚焦超大城市治理中的核心痛點,以“研究跟著問題走、成果圍著需求轉”的定位,直接服務上海“治理現代化”目標。

  體育學獲獎成果以“體育服務民生”為導向,將學術研究與“健康中國”戰略、上海社區治理需求深度綁定,實現“從理論研究到實踐落地”的閉環。

  馬克思主義理論學科獲獎成果,聚焦“黨的創新理論闡釋與傳播”,進一步回應“馬克思主義如何中國化”的核心問題,為黨的創新理論“飛入尋常百姓家”提供學術支撐,直接服務上海“黨的創新理論研究高地”建設。

  人口學與社會學獲獎成果以“民生痛點”為研究起點,直接服務上海民生保障與社會建設,覆蓋人口結構、生育意愿、社會治理等民生領域。

  此外,圖書館?情報與文獻學、宗教學等特色學科領域申報成果全部獲獎,體現“小而精”的專項服務優勢。圖情類獲獎成果為公共文化服務體系完善提供解決方案,提升服務民生效能;宗教類獲獎成果則引導宗教與現代社會良性互動,為構建“共建共治共享”的社會治理格局提供了宗教學視角的解決方案。

  此次85項獲獎成果,是學校哲學社會科學研究“問題導向、服務先行”理念的集中體現,每一項成果都承載著“為人民做學問、為社會做研究”的初心。未來,華東師大將繼續以國家戰略和上海需求為出發點,不斷深化黨的創新理論研究闡釋,持續推進中國哲學社會科學自主知識體系構建,以扎實的學術研究為基礎,持續推動研究成果向政策建議、實踐方案轉化,為服務教育強國建設、上海“五個中心”建設、實現高質量發展貢獻更多“師大智慧”與“師大方案”。



來源|人文與社會科學研究院 通聯|王曼 編輯|史佳妮 編審|郭文君


百家乐庄闲赢负表| 巴比伦百家乐娱乐城| 大发888存款方式| 帝王百家乐官网新足球平台| qq百家乐网络平台| 百家乐官网金海岸娱乐| 新全讯网网址g5vvv| 大发888 制度| 网上百家乐官网骗人的吗| 什么是百家乐平注法| 百家乐官网pc| 乌苏市| 三国百家乐的玩法技巧和规则| 百家乐官网记算| 丰合国际娱乐网| 陆良县| 百家乐官网大赌场娱乐网规则 | 百家乐官网桌布| 百家乐双面数字筹码怎么出千| 平乐县| 百家乐娱乐平台会员注册| 姚记百家乐官网的玩法技巧和规则| 扶绥县| 大发888优惠红利代码| 百家乐庄闲| 百家乐官网投注科学公式| 大发888真人娱乐城| 博九百家乐官网的玩法技巧和规则 | 百家乐官网游戏机分析仪| 博彩网址大全| 百家乐送18元彩金| 金盈会百家乐现金网| 蓝盾百家乐官网具体玩法技巧 | 德州扑克入门| A8百家乐娱乐场| 百家乐官网棋| 百家乐官网连跳规律| 易胜博足球开户| 大发888下载不了| 线上百家乐怎么玩| 百家乐正反投注|